第二节BEM第一步:明确战略方向及运营定义

战略解码的目的是承接战略要求,所以理解战略是首要的。通常,战略规划只是得出一个战略方向,需要用简短的句子进行描述,使得大家可以理解和执行。为了方便大家理解,我们将通过案例解析完整呈现战略解码的过程。

一、案例背景说明

T 公司是国内知名的高科技企业,总部在深圳,致力于成为全球消费者最喜爱的智能终端产品和移动互联服务提供商。自成立以来,T 公司一直着力为用户提供优质的手机、平板电脑等消费级智能终端产品,并基于自主研发的智能终端操作系统和流量入口,为用户提供移动互联网服务。

经过 20 余年的发展,公司的营收在行业里已经比较靠前,有一定的影响力。由于历史原因,T 公司的业务一直以海外分销(与当地主流的渠道分销商、大卖场合作)为主,销售额占公司总营收的 80%左右。在国内则以与电信运营商(移动、联通、电信)和渠道分销商合作为主。与电信运营商的合作以贴牌为主,由运营商负责零售和售后服务;与渠道分销商合作则采用自有品牌模式,由渠道分销商负责零售和售后服务。这两种模式的总体销量都不大,总体销售额占公司总营收的 20%左右。国内外市场布局的失衡,以及略显尴尬的品牌定位使得公司发展受限。

近年来,国内外经营环境发生了比较大的变化,尤其是在国内,随着智能终端的普及,消费者的购物习惯发生了很大的改变。洞察到这些变化后,公司有意改变经营模式,即从 B2B2C 模式转变为 B2C 模式。由于事关重大,公司战略管理部组织中高层和业务骨干进行了一次比较正式的战略研讨,对内外部环境做了分析,形成了一些共识,如图 2-3 所示。


图 2-3 T 公司 SWOT 分析

二、战略方向思考

有了战略研讨和共识,接下来要做的就是战略方向选择。战略方向的选择有一些思考的维度,通过这些思考维度能更清楚企业未来应该走向何处。

通常,在做战略规划的时候会审视企业的愿景与使命。所谓愿景其实就是 “我们想成为什么样的企业”。愿景简明扼要,通常用一句话表述,例如,阿里巴巴的愿景是“追求成为一家活 102 年的好公司,让客户相会、工作和生活在阿里巴巴”;格力公司的愿景是“缔造世界一流企业,成就格力百年品牌”。而使命指的是企业“存在的理由”。彼得·德鲁克认为,问“我们的业务是什么”等同于问“我们的使命是什么”。使命的定义正是将本企业与其他企业相区别且长期适用的目标陈述。例如,阿里巴巴的使命是“让天下没有难做的生意”;格力公司的使命是“弘扬工业精神,掌握核心科技,追求完美质量,提供一流服务,让世界爱上中国造”。

关于愿景与使命,可以简单总结为:愿景回答“我们想成为什么”,使命回答 “我们的业务是什么”。在实际经营管理中,很多企业会将愿景和使命合在一起,如腾讯公司的愿景及使命是“用户为本,科技向善”。愿景与使命定义了企业的长


远目标与业务边界,牵引企业的业务发展。

战略方向是愿景与使命的具体表现,是所有组织的战略行动与中长期战略对齐的规划,通常需要思考以下几个维度。

(1)​ 边界规则(Boundary Rules)。目的是思考“我们要追求和放弃哪些机会”。

(2)​ 优先级规则(Priority Rules)。目的是思考“如何将可支撑的机会等级化”。

(3)​ 时间规则(Timing Rules)。目的是思考“发展机会的速度与企业内部应对速度如何对齐”。

(4)​ 退出规则(Exit Rules)。目的是思考“我们何时放弃过去的商业模式”。

(5)​ 如何制定规则(How to Make Rules)。目的是思考“我们要设计哪些独特的流程”。

通过这些思考,可明确一些基本的战略方向选择的原则。比如,美国通用电气公司(GE)前 CEO 杰克·韦尔奇(Jack Welch)提出的“选择与集中”原则,即数一数二战略(撤销或变卖非第一、二位的商业)。尽管内外部经营环境会不断发生变化,但有些东西是始终不变的,如提供更好的产品、更好的服务和更具竞争力的价格等,企业应基于这些稳定的商业内核,确定战略方向选择的基本原则。

三、战略方向导出

完成了内外部经营环境分析及战略方向选择的思考,接下来要进行战略方向的导出。关于战略方向导出,需要补充说明,通用的、完整的做法分为四步,如图 2-4 所示。

第一步是环境分析。这一步是战略规划必须做的基础活动,包括公司内外部经营环境分析,通常基于 PEST[分别对应 Political(政治)、Economic(经济)、 Social(社会)、Technological(技术)]分析法或其他分析模型(如华为公司的“五看三定”等)处理基础的信息。

第二步是 SWOT 矩阵。这一步是基于第一步环境分析处理过的信息,做汇总、分析,提取有价值的信息点,形成 SWOT 矩阵,如图 2-3 所示。这一步也是战略规划必须做的基础活动,一般企业在做战略规划的时候会将其完成。


图 2-4 战略方向导出步骤

既然在做战略规划的时候已经做了第一步、第二步,那么为什么还要展示出来?这里主要考虑到有些企业并没有做战略规划,或者战略规划做得不规范,如老板跟几个高管喝茶的工夫讨论公司未来 3~5 年的战略规划,所以对有些企业来说,在做战略解码的时候,可以做一下环境分析和 SWOT 矩阵。另外,有些企业在上半年做战略规划,在第四季度做战略解码和年度经营计划,中间间隔的时间比较长,在这种情况下也有必要做复核。如果在做战略规划时已经做了战略方向思考与导出,且战略规划与战略解码之间间隔的时间也不长,那么在做战略解码的时候直接进行战略方向的运营定义即可。

第三步是 SWOT 分析。完成第二步后,SWOT 矩阵的信息已经经过一次提炼,但还没有推导出结论,需要继续推演。基于图 2-3 中的案例信息,我们继续分析,最终形成 SWOT 分析,如图 2-5 所示。

第四步是战略方向导出。在完成第三步后,可将其结论通过聚类分析分为三个层面:公司战略、竞争战略(或业务战略)和职能战略,如图 2-6 所示。

公司战略“布局新业态、新渠道,优化产品以满足消费者新需求,零售升级以提高客户满意度,实现有质量的增长”,可提炼出四个方向:“布局新业态、新渠道”对应“渠道升级”;“优化产品以满足消费者新需求”对应“产品精品化”; “零售升级以提高客户满意度”对应“提高客户满意度”;“实现有质量的增长”对应“有效增长”。对于竞争战略、职能战略,限于篇幅,暂不展开说明。



项目

O(机会)

​ O1 居民可支配收入持续增长,购买能力提升,换机意愿增强

​ O2 市场规模非常大,还在快速增长中

​ O3 低线市场消费升级和高线市场消费降级并存,利好大众市场,对高性价比的产品需求增加

​ O4 消费渠道多元化:全民网购、O2O 布局、街铺、社区、商超、百货及购物中心等消费体验场景化,更注重购物体验

​ O5 跨界融合、智慧终端与更多产品联结成为新趋势,刺激了新的需求

​ O6 新生代对于新品牌有更强的包容度和探索欲望,但对产品要求越来越高

T(威胁)

​ T1 全球地缘政治摩擦加剧,核心零部件获取存在潜在的风险(如芯片、软件等)

​ T2 行业竞争加剧,同质化竞争特征明显

​ T3 大规模定制技术发展迅猛,可能带来行业竞争格局的突变

​ T4 行业正处于新零售模式转变期,催生众多新品牌,冲击行业已有品牌

​ T5 传统网络零售降速,流量争夺更加激烈,新兴视频、直播模式在加速发展

​ T6 线下零售业态调整,传统街铺和商超渠道没落,

MALL、奥特莱斯等渠道竞争愈加激烈

S(优势)

​ S1 总体规模大,多品牌、多品类布局

​ S2 国外的线下渠道广,与大卖场的合作关系比较紧密

​ S3 供应链相对比较稳定,有较强的成本控制能力,可以为消费者提供物超所值的产品

​ S4 在产品实现上经验丰富,工程、工艺能力领先于同行

​ S5 现金充裕,具备投资并购能力,股东背景雄厚,资源整合能力强

​ S6 公司实行合伙人机制,高层进取心强

​ S7 有变革的传统,文化氛围较好

SO:发挥优势、利用机会

​ SO1 充分利用换机潮,稳定海外基本盘,同时利用供应链优势,提供高性价比产品,抢占国内市场(S1、S2、S3、O1、O2、O3、O6)

​ SO2 发挥资源整合能力优势,把握渠道迁移的契机,强化国内渠道能力(S5、S6、S7、

O4、O5)

​ SO3 多品牌与多渠道匹配,挖掘新生代的个性化需求,提升品牌影响力(S1、S5、O4、

O5、O6)

​ SO4 成熟渠道门店推行合伙制,全面提升终端零售能力,提高客户满意度(S6、S7、

O4、O5)

​ SO5 洞察需求趋势,开展智慧门店试点,提升品牌吸引力和销售业绩(S1、S5、O5、

O6)

ST:利用优势、规避威胁

​ ST1 保持战略变革决心和耐心,维持健康的现金流,对冲外部环境变化风险(S6、S7、

S5、T1、T2)

​ ST2 充分利用采购量优势,与核心零部件供应商建立更紧密的合作关系,制定供应链应急预案,减少潜在风险可能带来的冲击(S1、S3、T2、T3)

​ ST3 加大布局新兴流量渠道、新业态,把握行业快速变化的契机,快速提升品牌影响力,抢占市场空白地带(S1、S5、S6、S7、T3、T4、T5、T6)

​ ST4 发挥供应链成本优势,应对同质化竞争带来的挑战,在成本上获得竞争优势(S3、

S4、T2、T3)

​ ST5 发挥资源整合优势,开展技术合作,发挥产品实现能力的优势,减少同质化竞争的冲击(S5、S6、S7、T2、T3)

W(劣势)

​ W1 战略规划能力、定力不足,缺乏战略实现路径规划

​ W2 品牌知名度低,组合不清晰,美誉度与忠诚度不高

​ W3 自主创新、产品研发能力弱,研发产品多但研发命中率较低,能力有待提升

​ W4 缺乏商品全生命周期管理体系,库存比较高(研产供销没有实现端到端拉通)

​ W5 供应链组合发展不足,长期维持不变,但又没有形成更深入的合作

​ W6 国内渠道规划、布局及区域管控能力有待加强;渠道业态、面积等结构不合理

WO:利用机会、克服劣势

​ WO1 重新拟定品牌定位和组合策略,紧贴客户需求,中低端市场品牌与中高端市场品牌协同作战(W1、W2、O3、O6)

​ WO2 洞察客户个性化需求,提升自主创新能力,设计出符合市场需求的产品,提升产品竞争力(W3、O3、O6)

​ WO3 加大智慧终端投入,强化数字化能力,通过数字化赋能业务,零售端跟供应链协同,对商品实行全生命周期管理,降低库存(W3、W4、W5、O5、O6)

​ WO4 把握客户个性化需求,强化供应链组合发展能力,不同供应商对应不同的客户需求,供应链更敏捷、更有韧性(W5、O1、O3、O5)

​ WO5 提升终端标准化服务能力,推行场景化陈列,强化终端零售体验式服务能力,打造“五星级”门店;(W6、O4、O5、O6)

​ WO6 优化渠道布局,调整组织结构,赋能团队,进行渠道升级改造,向精细化运营管理转型(W1、O5、O6)

WT:使劣势最小化、规避威胁

​ WT1 短期,加大产品研发力度,确保产品有特色;加大自主研发投入,提升研发能力,以应对同质化竞争及技术发展带来的专利战风险(W3、W5、T2、T3)

​ WT2 利用行业转型契机,替换部分不够优秀的供应商,增强协同能力(W4、

W5、T2、T3)

​ WT3 跟着新兴渠道的升级节奏,优化当前的渠道结构(W6、T5、T6)

​ WT4 加大品牌营销力度,提升品牌形象,减少同质化竞争的冲击(W1、W2、

T2、T4)

​ WT5 营销组织职能专业化、营销数字化,提高组织运营效率和市场反应速度,适应不同业态的营销方式(W2、W4、T4、T5、T6)

​ WT6 强化战略定力,加强数字化、智能化能力建设,通过夯实组织能力应对市场发展需求(W1、W4、T5、T6)


图 2-5 SWOT 分析


图 2-6 战略方向

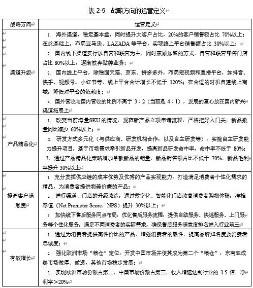
四、战略方向的运营定义

完成了战略方向的导出,接下来就可以针对导出的战略方向进行运营定义。进行运营定义的目的是避免战略的模糊化,让全体员工统一理解公司高层确定的战略方向和目标,强调战略方向的具体化、可衡量性,为避免战略方向之间的重叠及区分 CSF 之间的范畴提供具体指南。

在具体定义的时候,需要注意以下几点。

(1)​ 要从最高经营层的视角对战略目标和方向进行明确的定义。

(2)​ 主要描述具体做什么,以及与中长期目标的关系。

(3)​ 可以包含新进入的商业领域。

(4)​ 内容简练,能够在一分钟内解释清楚战略方向,展现核心内容,即符合我们常说的电梯演讲(Elevator Speech)要求。

以前面提炼出的四个公司战略方向为例,运营定义如表 2-5 所示。

战略方向的运营定义只需细分到大家理解无歧义、明确具体执行的颗粒度即可,没有绝对的标准。