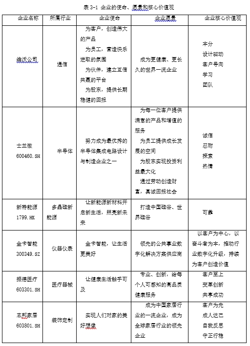
通过对中外优秀企业的研究,特别是深度观察我们咨询过的企业,发现那些处于竞争最激烈的航道,却长期保持良性发展,并逐步成为细分行业领导者的企业,见表3-1,他们在制定战略意图时,表现为三个共性:一是以终为始,共创共享;二是长期主义经营思想+短期绩效主义的相辅相成;三是有非常明确、清晰的战略意图描述并深入人心。

战略意图的五要素中,使命是回答企业做什么;愿景是回答通过长期奋斗企业希望自己达到怎样的高度;核心价值观是回答当企业和员工面临利益冲突时如何选择;使命、愿景和核心价值是回答企业的终极目标,这在某种意义上也代表企业创始人对哲学三问的思考。细观表3-1,维沃公司、新特能源、士兰微、志邦家居等多家企业,不约而同地将成为全球领先企业作为自己长期奋斗目标,而且通过他们的努力,当下已成为中国细分市场的领先者,正在向世界级优秀企业的道路上前行。这种以终为始的逆向思维模式,通过建立宏伟远景,凝聚奋斗力量,可以最广泛吸引最优秀人才,并激励组织里的每个人自动自发地为终极目标奋斗不息。
傲雷科技在移动照明领域,不仅是中国第一,更做到了世界一流。傲雷科技在短短十余年时间迅猛发展,是在坚守长期主义经营理念前提下,重视短期经营目标的实现,二者之间相辅相成。傲雷科技内部有一份《集团长期主议宣言》,共计12条,主要内容包括不透支客户信任,尤其不伤害客户换取业绩增长;不追求简单的眼前利益最大化,而是追求确保对未来战略投入前提下的利益最大化;不杀鸡取卵,涸泽而渔;不急功近利,拔苗助长;不盲目扩张;不沉迷于随性与忙乱不能自拔等。
真正做大做强且做长久的企业,均是长期主义者,有自己类似宗教般对原则的信仰和坚守,如客户第一、奋斗成长、共建共享等,但他们的长期主义其实是落实在短期的经营目标当中的。我们观察到表3-1中的这些企业,无一例外地都非常重视年度绩效管理,将客户满意、员工成长、股东回报这些长期主义原则,具体分解为每一年需要达成的经营管理目标,并持续进行管理和优化。
很多人认为,战略意图应该是企业已经有一定规模和实力后,才开始进行建设。《华为基本法》主笔者、华为首席管理科学家黄卫伟教授曾说:“一个企业的战略意图不是在企业成长以后才形成的,而是在企业创立的时候,就已经埋在企业家的心底,优秀的企业都是这样。”黄教授通过自己近距离观察华为等优秀企业的发展,提出了上述观点。通过我们对企业的研究,也非常认同黄教授的观点。
【案例】振德医疗,在1994年之前是一家濒临倒闭的乡镇企业,主打产品是很多人看不上眼的消毒棉签和纱布。时任这家公司销售科长的鲁建国盘下了小厂,成立了振德医疗用品公司,立志打造中国最优秀的医用耗材企业。鲁建国董事长带领团队用了不到30年时间将振德医疗建设为全球领先的医疗护理与防护用品供应商。
1993年,年仅31岁的陈向东和6位同事放弃了国营企业的铁饭碗,下海经营并于1997年成立士兰微电子公司,却发现他们选择的这条道路异常艰难。集成电路行业的核心技术一直掌握在美国、日本和中国台湾企业手上,士兰微投入巨资研发的IDM一直不能获得盈利,企业在夹缝中艰难生存。即使在最困难的时候,他们秉持诚信、忍耐、探索、热情的核心价值观,坚持独立自主、自力更生开发自己的核心技术,终于守得云开见月明,迎来了IDM(综合数据复用器)大爆发的时机,企业也踏上了快速扩张的发展道路。
哈默尔和普拉哈拉德认为,战略意图就是雄心和梦想,以及不可抑制的冲动。梦想的最终实现,并不是看到,而是相信!因此,企业成立之初就需要设立宏伟目标,清晰定义企业的使命、愿景、核心价值观、战略、目标,根据对外部环境和市场的洞察,将长期目标前瞻性地分解为中期战略,再务实地制定出短期目标。长期目标的指引,中期目标的审时度势和短期目标的高挑战性,组成了战略意图的基本盘。在此前提下,建立优秀的企业文化,源源不断地吸引优秀人才打造强大团队,去实现梦想和追求。
好企业就是好学校,他帮助员工寻找人生的意义和价值。每个人都希望自己的一生是有着重大价值和意义的,而好的企业真正帮助员工同时实现人生三大目标:为客户创造价值、为社会造福、实现个人价值。企业将这三个重大命题融合为命运的意识。
战略意图模块是战略设计的第一个环节,是企业为自己描绘蓝图、标记关键里程碑和制定行为准则的过程。以终为始,共建共享;将长期目标与短期目标形成一个接一个的闭环;让战略意图深入员工的内心,形成心灵契约,就是一份优秀的战略意图。

牛俊伟