(一)变革前:问题没有及时有效地解决

:接下来就是寻找失控点,找出问题,并且制订标准。
接下来我们看一下变革前的问题点。第一,出现大问题,各部门都按照ISO流程文件进行问题的解决,没有找到各个部门具体的失控点。SC公司有ISO流程文件,但ISO流程文件也有很大问题,比如很多动作写的不是很详细。如果按照ISO文件做,在做的过程中,很多部门不知道怎么去制约其他的横向部门,并且如果其他横向部门没有按照要求做,不知道怎样去追究他的责任,因为ISO文件并没有写这些。
变革前的第二个问题是:管理人员多半将现场的问题点拿到办公室进行讨论,没有养成深入现场了解问题、解决问题的习惯,导致很多真正的问题点得不到及时解决。
第三,之前发现问题以后都没有明确记录,没有明确的整改时间,导致很多已经发现的问题得不到及时的解决。
所以,我们现在首先要找到失控点,然后针对这些问题点把标准制定出来,为后面做横向问责时提供一个流程依据,给相关部门提供一个基本的权利。
:我特别关注第一点,的确,很多企业都有ISO,但ISO的执行效果非常差,很多人说那是因为我们的企业执行力差。我认为从执行力上来讨论太抽象了。讲具体一点儿,其实就是每个人的头脑里,或者企业文化里,还没有建立一种横向管控的意识。实际上,企业的部门和部门之间,岗位和岗位之间是可以进行横向管控的。所以,没有横向管控,ISO文件必然会流于形式。
:对。
(二)变革后: 找到问题点,并制定标准
1.制定出各类管理标准

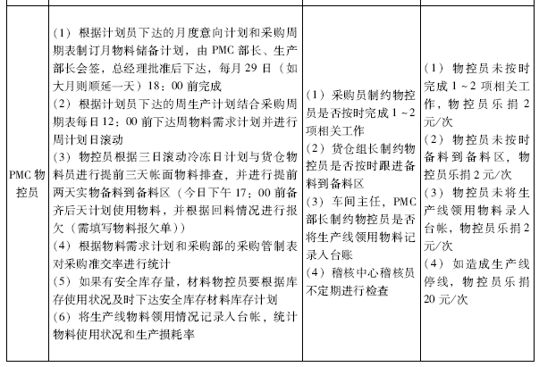
:我们先看一个备料制作业流程控制卡。如表4-1所示。
表4-1 备料制作业流程控制卡




:备料作业流程控制卡就相当于备料的作业标准,首先是PMC计划员要做些什么事情,然后是PMC物控员要做些什么事情,采购员要做些什么事情,仓库物料员要做些什么事情,最后是生产部各车间要做什么事情。大家可以看到,在这张流程控制卡里,我们明确了各个相邻岗位之间的关系以及他们要做的事情。
:这个流程控制卡很重要的一点就是考虑了相邻部门和相邻岗位之间如何进行管控,是吧?
:对。第二个就是这张控制卡有制约这一栏。比如车间主任可以制约PMC计划员是否把计划安排、下达下去,也就是是否按时做了PMC计划员动作标准里面的第1-4项的相关工作。
:由车间主任来制约他。
:对,这就赋予车间主任权力了,他就有权力检查PMC部门的工作。不仅给车间主任权力,同时还要给他责任——如果你不检查,那就是你失职。
:这个思想的确就跟常规的管理思想不一样。常规的思想就是,就算横向管控也是计划部的计划员来管车间,是计划员向车间下计划,是不是?只有我向你下计划,我来管控你,我管你的事情,没有说你还可以反过来管我的事情。所以,这种横向问责不仅可以顺着流程单向走,也可以反着流程走,它是双向的。车间主任完全可以制约计划员,检查他的工作有没有及时做。
:比如有没有按时把日计划给我,你本来应该在今天下午7点前要把计划给到我的,但你没有,那我明天的日计划就没法做,我当然可以追究你的责任。
:甚至可以说,计划员的工作好坏车间主任是最清楚的。因为他每天要从你这边接受指令,你的指令准不准确,你的指令及不及时,车间主任是最清楚的。
:每一次他都知道。
:利用他来制约计划员的工作,效果好多了。因为你每个动作都要经过他,车间之间的每一个动作都要经过他。所以,实际上这个横向问责有两个特点:第一,它是双向的;第二,它的频率是非常高的。
:只要做了就有制约。
:在他做的过程当中对他实施管理,并不另外增加成本,所以,这是一个低成本的管控。只要他在做就必然可以产生一个“管”的动作,只不过企业要赋予这个权利,要做这样一个规定而已。你不做规定,他没有这个权利,他就不会做这个“管”的动作。他就只会做一个“接收”的动作。比如你的生产计划给到我,我只接收就可以了。但是,我们完全可以在这个地方设置一个管控点,让车间制约计划员:你有没有及时将计划给到我,你给我的计划准不准。抓住这个管控点,我们就可以实施横向管控了。这样做也是让每一个人都充分发挥他的管理价值和作用。
:每个人既是做事的又是管事的。
:这个指导思想非常好。所以,我们的横向管控是双向的,它的频率是非常高的,而且是非常低成本的。
:既不增加人员,也不增加费用。
:对,只是赋予了人们一个权利,其他什么都没增加,而且效果非常好。
:我们赋予车间主任和物控员权利,他们可以对计划员进行制约。如果计划员未按时完成1-4项相关工作,计划员就要接受处罚,承担责任。
:谁处罚他?
:车间主任。只要车间主任发现计划员没有按照作业标准里面的1-4项做,他就可以处罚这个计划员。
:就是你没有下计划给我,甚至你下的计划有非常大的误差,我都可以立即处罚你。
:对。但车间主任的这种权利要通过流程控制卡明确下来,你赋予相邻岗位权利了,他们才可以根据这个权利追究上工序或上一个部门的责任。
:所以企业要懂得授权,要懂得授权给部门,使部门之间相互能够控制。
:要给管事者授予管事权。
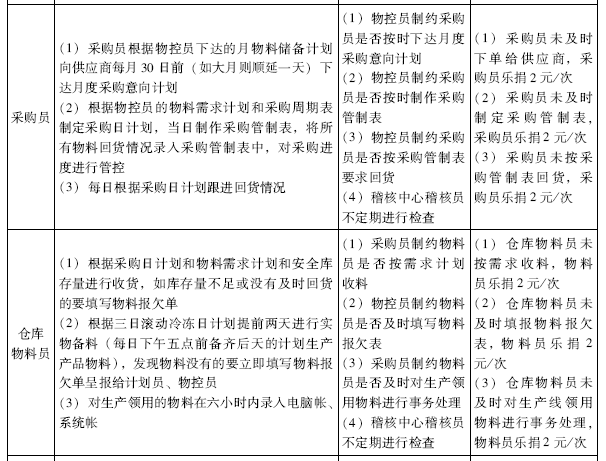
:对,让做事的人拥有管事的权利,相当于增加了企业的管理人员。我们再看一下表6-1中怎样制约采购。
:物控员制约采购员是否按时下达月度采购意向计划,也就是是否按时将月底采购意向计划下给供应商,物控员要频繁跟进采购员的动作。
:好像反过来采购员也是可以制约物控的。
:对,采购员可以制约物控员。采购员可以检查物控员是否按照作业标准的第1项、第2项作业,也就是检查他有没有把物料需求计划及时给采购。表4-1中都有规定。
:你制约我,我也可以制约你,他们互相可以制约,这种制约也是双向的。我们常规的概念是物控员制约采购员:我给你下物料需求计划,你得按我的要求办,对吗?
:对,你接收到我的计划,你去做就行了。
:那么现在我们规定,采购员反过来也可以制约物控员是不是及时把计划下给自己了,让他们互相制约,效果更好。
:对,后面也都有相关的责任。物控员未按时完成1-2项相关工作,那物控员就要乐捐,就要承担责任。采购员未及时下单给供应商,采购员也要承担责任。
:等于物控员可以给采购员下处罚单,采购员也可以给物控员下处罚单,实际上就是把相邻岗位的关系搞得更密切。原来他们几乎是没关系,有些企业顶多把他们变成由前到后的单项关系。现在我们的横向管控让他们双向发生紧密关系,他们的关系越来越紧密了。这就像火车一样,把车厢跟车厢用车钩连接,车厢与车厢就更紧密了。
:对。各个部门之间的工作衔接更加紧密,工作效率就会越来越高。
:工作的效果越来越高,计划准确性也越来越高。
:横向管控也可运用到企业的品质管理方面。比如使用插头车间流水线自检-互检-专检横向控制卡(如表4-2所示)就是为了更好地管控各工序的产品品质。
表4-2 插头车间流水线自检-互检-专检横向控制卡

:这就跟互检很类似。
:对,很类似的。下一个工位可以检验上一个工位,把检验的内容在表4-2中明确下来。比如气剥这个工序可以检验来料的线体上标志印字是否连续、清晰,检验线体表面是否光滑,无气孔、裂纹、凹凸、破损、花斑、污浊等明显色差,这是气剥制约来料的内容。
:他必须检查这些东西?
:对。来料给到气剥之后,气剥对每一次来料都要进行检查,检查来料有没有上面提到的这些问题。
:这张卡实际上是一个互检,但是我们用横向控制把互检这个概念更准确地表达出来了,而且我们明确了下工序要检验上工序什么。我注意看了一下,一方面是明确检验的内容,另外一方面,还有必检数的数量要求。
:以气剥检查来料为例,气剥每天必须检查出来料的5项不良。
:气剥这个工序必须对来料这个前工序进行检查,并且查出5项不良。
:对,必须查出五项不良。
:查不出来也要查吗?
:对,查不出来也要去查的。
:这好像不合理啊,你给我定一个死任务,它没那么多问题,你非让我查出5个问题来,合理吗?
:在我们推行这种横向控制的时候,我们已知道工序的问题是很多的。
:肯定会超出5个问题。
:对,肯定会超出5个问题。
:在这个阶段,查不出5个问题来,根本就不可能。
:对,如果查不出5个问题,那肯定是工作不到位。
:在推横向控制的时候,我们已经有了一个基本的判断,就是现在问题非常严重,问题点非常多。所以现阶段规定每天查出五个问题是做得到的。
:对。另外,这个数据我们会根据品质状况进行调整。
:品质改善以后,慢慢地,可能检查的不良项就由5个变成4个、3个了。但是现在还是要明确要求。意思就是这种检验不能马虎,必须给你下任务。
:对,就等于下任务,逼着他们必须去查。
:尽管看起来不合理。
:如果后工序检查出前工序的不良,还会有奖励。比如只要你查出来5个不良项,你就会有奖励。
:查不出来受处罚,查出来了有奖励。
:对。所以,在执行过程中,这些作业人员并没有抱怨,因为这是帮助他们改善工作。
:应该说表面上不合理,但的确有效果。理论上合理不合理没意义,实践上能够改善企业的品质那才是硬道理。另外,表4-2中每个工序旁边的那些检验项目,是各工序进行自检的项目,是吗?
:对,要自己自检的。比如说气剥旁边,线体无划伤、破损、尾部气剥无余料,剥头整齐。做完气剥之后,员工自己要对这些检验点进行自检。
:而这些自检的项目其实就是下工序实施横向控制时的互检项目。比如气剥工序的自检内容:线体无划伤、破损、尾部气剥无余料、剥头整齐等,正是下面切线工序检验气剥工序的互检内容。每天切线工序也必须发现气剥工序5个问题。
:对,每天必须5个。
:少了也不行。所以,实际上,下工序要检验你的点,你自己也要自检。
:其实这也就给相邻岗位赋予了权利,使得他有权对他的上一个岗位进行制约和管理。
:因为你不查别人,你也被别人查着,相互检查的念头就牢牢地打入每一个人的头脑中了。
:你被别人管的同时你也管着别人,让他们始终处在这种关系里面。
:让大家的关系非常紧密。
2. 推行全员参与稽核方案

:全员参与稽核也是为了让大家在后面推行横向问责的过程中具备一个基本的稽核心态。全员参与稽核方案如下文所示。
全员参与稽核方案
1.目的:
为了提升三个生产车间的现场管理水平, 彰显稽核的重要性,提倡全公司人员自主自发地参与稽核。针对我们的现状,特别制定此稽核方案。
2.作业内容:
2.1 小组成员;针对三个车间的不同,我们成立不同的小组成员,人员分配如表6-3所示。
表4-3 稽核小组人员分配表

2.2 各成员职责:
2.2.1 稽核中心副主任召集主导稽核流程,人员工作分配,稽核结果的公布等;
2.2.2 人事行政部主要负责稽核人员5S方面,比如着装,厂卡配带等;
2.2.3 PMC部主要负责稽核生产是否有按计划进行;
2.2.4 品质部主要负责稽核生产现场是否有按检验要求作业,作业是否符合标准;
2.2.5 技术部主要负责稽核生产是否有按指导书文件作业;
2.2.6 相关生产车间稽核其他车间时,负责稽核生产纪律,生产品质状态,生产效率等。
备注:以上成员最好是由部长或主任担任,如有特殊情况,可由其指定人员参与。
2.3 稽核流程:
2.3.1 稽核小组在稽核前必须先熟知被稽核部门的相关程序、制度或控制卡等文件;
2.3.2稽核过程中,如有异常问题,严格按照作业程序或文件落实问题责任人,并根据相关制度提出处理意见;
2.3.4 稽核完成后,稽核情况必须清楚描述;提交的稽核报告,都要做到有情况、有数据、有分析、有事例,各种报表与说明完整无缺;
2.4 稽核时间安排:
电线车间稽核时间为9月10日下午13:00开始,直到稽核完成结束;
插头车间稽核时间为9月17日下午13:00开始,直到稽核完成结束;
线束车间稽核时间为9月24日上午10:00开始,直到稽核完成结束。
3.标准:
所有稽核的依据为各车间的控制卡,各类文件等;如5S,自互检控制卡,作业指导书。
4. 制约:
所有稽核不符合项目,会依照各控制卡上面的条款来进行处理。
5.责任:
所有稽核小组成员要配合稽核中心的工作,如果有不协作者,每次乐捐30元;
所有被稽核的部门要配合稽核小组的工作,如果有不配合者,每次乐捐50元。
方案制定人: 晏爱华 成员会签:
:从表6-3可以看出来,每天被稽核部门有三个:电线、插头以及线束。对于电线车间的稽核检查,以下部门要参加:稽核中心、插头车间、线束车间、人事行政部、PMC部、品质部和技术部,每一次的全员稽核,除了电线车间自己之外,其他部门必须到现场。
:比如这个电线车间,表4-3中的后面那些个三角形就代表在检查你的时候,哪些部门会同时来,是不是?
:对。
:对电线车间进行稽核时,稽核中心会来,插头车间会来,线束车间会来,人事行政部会来,PMC部会来,品质部会来,技术部也会来。等于是集体来查你这一个部门,利用集体的力量来查你,完全是横向部门对你进行管控。
以前查电线车间的应该是哪个部门?
:以前就是稽核部门以及它的上级部门。
:稽核部也是我们欧博导入的,所以实际上以前只有老总和厂长来查一下,但这种查也是随机和表面的,结果这个车间就没有别人来管。横向部门都没有查他的权利,也没有查他的意识,也没有查他的规定。所以,我认为进行横向管控后,对于每个部门或者每个岗位而言,管它的人或者管它的事的那些人就多了。
:有很多人管了。
:以前只有领导去管他,现在有一大群人去管他。一个人做事或者一个部门做事有这么多人管着,总好过只有一个人、两个人管吧?原来只有厂长管理,只有老板、老总管理,只有你上面几个人管理,而上面几个人管的人又多,怎么可能管好你的事?现在你一个电线车间的事情,稽核中心会管,插头车间会管,线束车间会管,人事行政部会管,PMC部会管,品质部也会管,这么多部门管你那点事,你那点事还有什么管不了的呢?你还能无法无天到哪里去呢?实际上群策群力,把一件事情由一两个人管变成多个人管,效果肯定要好得多。插头车间也一样。
:除了插头车间自检,其他车间也都管着它,都要来对它进行检查。
:这个指导思想就对了,实际上这是一个全员管理的概念。
:我们看一下相关的图片,下面就是各个车间的人在电线车间进行检查的照片如图4-2所示
:中间戴眼镜的那个就是当时的项目组长,现在是欧博稽核部的经理,做得挺棒的。

图4-2 各个车间的人在电线车间进行检查的图片
3. 发现问题持续改进

:针对那些失控的地方,那些还没有明确的标准制度进行约束的地方,我们要把标准建立起来。电线车间整改报告如下文。
电线车间全员稽核报告
一、核检查报告
2011/9/10,由稽核中心组织品质部、技术部、生产部、PMC部、人事行政部、线束车间、插头车间对电线车间的一次全面稽核,共检查51次,7次不符合,不符合率为13.72%。此次稽核对车间现场不符合项不做考核,要求车间须对不符合项限期整改。
通过本次稽核,我们发现电线、拉丝车间能积极响应公司的管理变革,车间的现场管理有了进一步提高,希望电线、拉丝车间再接再厉,争取更好的成绩。
二、稽核检查标准
1.201107007RVV电源线包装作业指导书 2.201107004电线打包作业指导书
3.SC-GYT23火花机高压测试 4.派工单及小时看板
5.电线车间5S行为控制卡 6.拉丝车间5S行为控制卡
7.班前会控制卡 8.拉丝车间“退火”岗位操作动作控制卡
9.公司禁烟通知 10.首末件检验动作控制卡
三、稽核检查表
表4-4 全员稽核检查表








四、不合格照片

五、电线车间限期整改单


对以上不符合项电线车间主管的反省及检讨:
我作为一线管理人员天天在车间里,但每次都看不出所以然来,因为我看不到细节。也正是因为我对细节管理的疏忽,导致了我去车间看到的仿佛一切都是正常的,找不到问题在哪。每次都是无功而返,走到哪都是正常。在这次活动前,我只着重车间整体管理及生产效率,而把每个工序每个环节的细节而忽略了,这是管理的失误,通过这次公司全员稽核检查,发现我们车间还存在很多问题点,不管是主观原因还是客观原因,都不是理由, 真正的原因是我们的基础工作没有做好,细节没有抓好。我认为这种不该犯的错误决不能再犯了。要提醒自己,凡事要学会从小事做起,管理从细节抓起,才能做好每个环节的工作。
非常感谢欧博老师及各部门领导,提意这项全员稽核检查活动,我希望每个车间持续几个月这项活动,让我们一线管理人员对细节管理重要性的认识,提高一线管理人员的管理觉悟,让我们的现场不断改进,效率不断提升,让电线车间健康稳步发展紧跟公司发展步伐。
:表4-4中,不符合 的部分就是检查发现的问题点。
:这个检查是联合检查?
:对,联合检查,其他各个部门一起检查发现的问题点。
:就是刚才那么多部门来检查电线车间,然后发现了这么多问题点,那怎么整改?
:这就要求被检查车间给我们承诺时间,承诺什么时候整改完成,谁来整改,同时把问题点的图片放到旁边,便于他自己看,自己改。
:一个电线车间,动不动就来七八个部门,就有一群人来检查,光那个阵势可能都会给他们很大的震慑力。就像一个企业,如果工商局来了,劳动局也来了,其他什么局都来了,好像这个企业有什么天大的事了。
:他们自己就会认为问题很严重了
:非同小可了。
:因为他知道,肯定能够查出问题来。
:大家都是明眼人,哄老总可能还哄得住,因为这么多细节,老总不可能面面俱到,什么都掌握。比如有一个236号线生产线看板记录,上面写着3、5、6项不符合,这些问题老总也好老板也好一路走过去,他可能根本不会在意,是不是?但是大家都是做事的,都在这个层面上做事,那些人眼睛尖得很,一眼就能挑出了你的毛病。他不挑你的毛病,当你到他那边去检查的时候,你要挑他的毛病。你们之间互相不挑毛病,稽核部的人跟着啊。稽核部是专门负责检查的部门,人事行政的人跟着,计划部的人也跟着,他们跟你们没关系的,他们会挑你的毛病。所以,这种检查方式比老板、老总走一圈的方式效果好多了。这种检查方式有两个优点:第一,参与检查的人数多。第二,都是做事的人,那些人眼睛很尖,能发现你的问题。

曾伟