企业谋求转型、破局,倘若没有系统性的供应链管理加持,已经无法跟上新时代发展步伐。内外部的不确定性风险增多,对于供应链的稳定性、安全性提出了更高要求,向供应链转型是发展必然趋势。
第1节 新质生产力为供应链指明方向
一、新质生产力驱动企业供应链重构
2023年9月习近平总书记在黑龙江考察调研时首次提出新质生产力。这一概念是在全球化和信息化深入发展以及中国经济进入高质量发展阶段的背景下提出来的。
改革开放以来,我国经历了前所未有的经济高速增长和社会转型阶段,生产力水平实现了巨大的跃升,国家的整体物质条件和社会福祉水平大幅度提升。然而,随着我国经济进入新常态,传统的生产力形态已难以满足新时代的需求,需要一种崭新的生产力形态来对接现代化经济体系与高级化产业结构,提供更高品质的生活服务。因此,新质生产力的提出,旨在通过科技创新引领发展战略性新兴产业和未来产业,加快形成新的经济增长点,推动我国经济实现高质量发展。
新质生产力核心驱动力在于科技创新,发展目标直指高质量增长,内涵主要体现在其创新性和质优性上,它代表了先进生产力的发展质态。新质生产力是在社会生产过程中出现的新的、具有变革性和创新性的生产力要素或形态,是推动经济社会发展的重要动力。它以劳动者、劳动资料、劳动对象及其优化组合的质变为基本内涵,以全要素生产率提升为核心标志。这种生产力形态强调创新的主导作用,摆脱传统经济增长方式和生产力发展路径,具有高科技、高效能、高质量的特征,符合新发展理念的要求。
新质生产力的提出,标志着我们在经济发展理念上的重大转变,也预示着中国经济未来发展的新方向。企业作为经济社会的主要参与者,供应链是为企业的战略落地服务的,新质生产力为企业的供应链重构指明了方向。
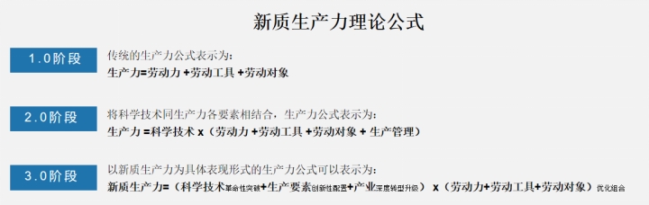
中国生产力促进中心协会副理事长兼秘书长、研究员王羽在《新质生产力理论公式构建和思考》中提出新质生产力的理论公式,为我们揭示了生产力3.0阶段的发展模式,如图1-1-1所示。企业在搭建供应链管理体系时,围绕提升企业技术创新、产业升级、资源配置优化方面要着重发力,在满足中国经济结构转型、高质量发展要求之下进行供应链的重构再造。
图1-1-1:新质生产力理论公式
新质生产力推动企业供应链重构是一个系统性的过程,需要从多个方面入手,以全面提升供应链的效率和竞争力。具体可以从以下5个关键方面入手:
1技术创新与应用
引入先进的信息技术:利用大数据、云计算、人工智能等技术手段,实现供应链的智能化管理。通过数据分析和预测,优化库存水平、减少库存积压,提高物流效率和订单响应速度。
自动化与机器人技术:在生产和物流环节引入自动化设备和机器人技术,减少人工操作,提高生产效率和准确性。这不仅可以降低成本,还能应对日益增长的订单量和复杂性。
2供应链协同与整合
强化供应链上下游合作:与供应商、服务商等建立紧密的合作关系,共同制定供应链战略,实现资源共享、风险共担,打造供应链“同路人”战略,提高供应链的协同效率。
产业链生态整合:考虑与整个产业链的协同发展,推动产业链的优化和升级。通过整合产业链资源,形成产业生态圈,提高整个产业链的竞争力。
3绿色可持续发展
环保理念融入供应链:在供应链管理过程中,注重环保和可持续发展。推广清洁能源、减少污染排放、发展循环经济等措施,降低供应链对环境的影响。
绿色采购与供应链认证:优先选择符合环保标准的供应商和产品,推动绿色采购。同时,通过供应链认证等方式,确保供应链的绿色可持续发展。
4风险管理与优化
多元化供应商管理:建立多个供应商和合作伙伴网络,降低对单一供应商的依赖性。这有助于降低供应链中断的风险,提高供应链的稳定性。
风险预警与应对机制:建立风险预警系统,实时监测供应链运行状态,及时发现潜在风险。同时,制定应对措施,确保在风险发生时能够迅速应对,减少损失。
5人才培养与团队建设
加强供应链人才培养:培养具备供应链管理专业知识和技能的人才,提高供应链团队的整体素质。通过内部培训、外部引进等方式,不断提升团队的专业能力和创新能力。
建立高效团队沟通机制:加强供应链团队内部的沟通与合作,形成高效的工作机制。通过定期会议、信息共享等方式,促进团队成员之间的交流与协作,提高供应链管理的整体效能。
综上所述,新质生产力推动企业供应链重构需要从技术创新、供应链协同、绿色可持续发展、风险管理和人才培养等多个方面入手。通过系统性的优化和升级,企业可以打造高效、稳定、可持续的供应链体系,为企业的持续发展提供有力支持。
二、新时代对供应链转型提出新要求
随着我国的经济进入高质量发展阶段,过去盲目追求规模、忽视质量做法已经不适应新的发展需要,粗放式的模式导致供应链大而不强,运营效率低、成本控制难、综合效益低。如图1-1-2所示。
具体来看,上游采购形式复杂,参与角色多而复杂,标准化程度低,计划性不强,资产流动性差,资金流受限。
下游市场敏锐度低、流通成本高、市场公平竞争环境差,质优企业难以发挥,营销手段单一,业内恶性竞争,企业盈利能力普遍较低。
同时,行业公共基础设施建设薄弱,表现在数据方面信息不对称,诚信体系缺失;规则方面管理办法不健全;专业方面人员流动性大,缺乏知识沉淀;技术层面传统手工作业,技术支持薄弱。
图1-1-2:传统供应链大而不强
随着科技的飞速进步和全球化的深入发展,新质生产力逐渐成为推动经济社会发展的重要动力。供应链作为连接生产、流通和消费的桥梁,其高效、稳定、智能的运行对于提升产业竞争力、优化资源配置、满足市场需求具有重要意义。在新质生产力的推动下,供应链需要不断创新和完善,以适应新的生产方式和市场需求。
1、对供应链效率的要求
新质生产力的应用使得生产效率大幅提升,供应链作为生产过程中的重要环节,必须同步提升效率以满足生产需求。这要求供应链具备快速响应市场变化的能力,能够准确预测需求,及时调整生产和配送计划,确保产品及时、准确地送达消费者手中。
同时,供应链还需要实现各环节之间的无缝对接,减少不必要的中间环节和等待时间,降低库存成本和运输成本,提高整体运营效率。
2、对供应链智能化的要求
新质生产力的发展离不开大数据、云计算、人工智能等技术的支持,这些技术也为供应链的智能化提供了可能。智能化的供应链可以通过数据分析、预测和优化,实现更精准的需求预测、更合理的库存管理和更高效的物流配送。
此外,智能化的供应链还可以实现各环节之间的信息共享和协同作业,提升供应链的透明度和可追溯性,为消费者提供更加安全、可靠的产品和服务。
3、对供应链韧性的要求
在全球化和数字化的背景下,供应链面临着越来越多的不确定性和风险。新质生产力的发展要求供应链具备更强的韧性和抗干扰能力,以应对突发事件和市场波动。
这要求供应链建立完善的风险预警和应对机制,通过多元化供应商、分散生产基地、优化物流网络等方式降低风险。同时,还需要加强供应链的协同和整合,形成强大的合力共同应对外部挑战。
4、对供应链可持续性的要求
随着环保意识的日益增强和社会责任的不断加强,供应链的可持续性也成为新质生产力发展的重要要求。可持续的供应链需要在保证经济效益的同时,兼顾环境效益和社会效益。
这要求供应链在产品设计、生产、运输、销售等各个环节都考虑环保因素,推动绿色生产和低碳物流。同时,还需要关注社会责任,保障劳动者权益,推动公平贸易和可持续发展。
总结来说,发展新质生产力对供应链提出了更高的要求,这既是挑战也是机遇。面对新的挑战和机遇,供应链需要不断创新和完善,以适应新的生产方式和市场需求。未来,随着科技的不断进步和市场的不断变化,供应链将朝着更加高效、智能、韧性和可持续的方向发展。我们需要加强供应链的研究和实践,探索新的供应链管理模式和技术应用,为经济社会发展提供更加有力的支撑。
三、多重因素助推供应链转型正当时
前文已述,从国家发展导向驱动供应链重构,在政策牵引之下会加速企业供应链的转型。同时,从云计算、大数据、物联网、人工智能、移动互联网技术的飞速发展,也为供应链提供了技术支撑保障,数字化转型可以使得供应链能够更加智能化、自动化,提高了供应链的效率和准确性,降低了运营成本。
除了政策、技术因素外,内在驱动因素是企业实施供应链转型的根本动力,主要表现在三个方面:利润下滑、供需矛盾、需求变化。
1、利润下滑倒逼转型
2022年9月份,我带领研究团队进行了一次供应链转型升级难关痛的企业实名制调研,共收集135份有效问卷。其中,参与调研的企业性质分别是国央企35家、民营企业100家。参与调研的企业里:开发企业49家、总承包单位58家、专业分包单位28家。
在135家企业的供应链转型难关痛调研中,降本增效的诉求占比达到80.58%,风险预警与管控占比达到61.87%,提供数据科学决策占比达到53.24%。通过数据对比,在行业利润不断下滑的大背景之下,改变企业管理粗放,依托供应链管理进一步降本增效,促进企业有质量的增长,成为了企业落实供应链转型的核心诉求,如图1-1-3所示。
图1-1-3:供应链转型升级核心需求调研占比
当收入增长乏力甚至下降时,如何保证利润的稳健增长,核心在于成本的管控。这也是诸多企业将“降本增效”作为实施供应链转型的根本原因所在。同时,市场容错率下降,倒逼企业必须在三个维度做对。一是决策做对,确保一次性做对;二是风险预警与管控,能实时消除风险隐患;三是高效协同,即在作业层减少无效成本的浪费。
2、供需矛盾带来的挑战
供需关系也并非一层不变,绝不能用静态的眼光来审视供需之间的合作关系。供需关系在不同的历史时期及发展阶段,相互之间的合作深度与关系是不同的。
供需之间的话语权不断的转换,早期对于供应链的需求是卖方市场为主导;随着进入市场的玩家越来越多,买卖双方的合作关系开始扭转为共赢的关系;当市场越来越规范,逐步趋于饱和,供需关系又转为了买方市场。
当前正处在高质量发展的浪潮之下,产业链开始升级,落后产能与低质量企业开始掉队,供需之间又开始出现新的矛盾,需求与供给之间出现不平衡、不均衡现象,这是新旧动能交替所带来的变化,如图1-1-4所示。

图1-1-4:新旧动能转换交替
除此之外,高速发展过程中供应链管理相对粗放,导致供需关系之间未能建立良好的协作关系。工程建设行业较为典型,项目周期长、参与方多,利益诉求各不一样,参与方涵盖设计院、施工方、业主方、监理、材料商、金融机构、业主方等。我们以几个关键角色业主方、设计院、施工方、材料供应商为例说明,如图1-1-5所示。

图1-1-5:各方利益诉求不统一
各方之间的业务协同产生的矛盾,具体表现如下:业主方的需求时常反复变更,就会压缩设计院的图纸设计时间,导致设计院图纸反复修改延缓项目进度;往往计划节点卡的很紧,设计时间紧张,导致施工图纸细节不足,施工单位又对设计院不满意,图纸质量较低,带来施工人员不理解图纸的问题,从而无法施工。
这个过程中的拉扯,三方之间相互责任推诿,导致出现分歧、偷工减料、拖慢进度等。同时,作为材料供应商想要与项目建立供应关系,营销成本却不断增加,这些公关费用最后同样转嫁到了材料供应的交易价格之中。
站在业主方的视角,关注工程项目收益率;站在设计院视角,希望能够快速出图;站在施工方视角,希望尽快完工;站在材料供应商的视角,希望实现物料销售。对于供应链的管理者而言,倘若不能将每一方的利益诉求统一,链条中任何一个环节出现问题,都会导致供应链的不稳定性风险出现。
3、需求变化的牵引
市场需求的快速变化要求供应链具备更高的灵活性。消费者对于产品和服务的个性化需求不断增加,产品的生命周期不断缩短,这使得供应链需要更加快速地响应市场变化。疫情期间,优秀的供应链管理团队对建筑空间的供应链迅速升级改造,安装人脸识别门禁、智慧安防系统、机器人巡逻等,以减少人员的交叉作业;居家空间升级为除菌消毒鞋柜、新风系统、防臭地漏、除菌橱柜等,这都体现出供应链快速敏捷顺应市场需求变化。
市场需求的变化还促使供应链向绿色、可持续发展转型。新能源、光伏、装配式等新型需求,要求企业转变传统的供应链管理模式,注重环保理念的融入,推动供应链的绿色化发展。这其中在供应商选型时,需要关注供应链全过程的碳排放,促使选择环保的供应商、优化运输方式、减少能源消耗、改进作业方式等方面,以实现经济效益和环境效益的双赢。
防范供应链风险也是企业落实供应链转型的迫切需要。为了更好地满足市场需求,企业需要与供应商、服务商等合作伙伴建立更加紧密的协同关系。通过信息共享、风险共担等方式,共同应对市场变化带来的挑战,提升整个供应链的竞争力。
综上所述,企业的利润下滑、供需矛盾带来的挑战、市场需求变化内在因素驱动着供应链转型升级。
第2节 供应链转型比拼企业认知思维
采购与供应链有啥区别?之前没有供应链不是干的也好好,为什么要进行供应链转型?对于供应链存在偏见或者认知不全,这是企业进行供应链转型面临的困局,只有在思维认知上转变,才能有效推动企业的供应链转型。
一、对供应链的错误认知
在交流供应链转型时,行业的从业者普遍对于供应链或供应链转型存在认知上的误区。具体表现在如下方面:
1、 把采购等同于供应链
对于供应链,普遍会认为“采购就是供应链”。对于供应链最精准的理解应该是供需链或价值链,它是为满足客户需求而存在的端到端的全过程,是供应物流、生产物流、销售物流三者的系统协同,采购只是供应链中的一个环节并且离客户最远,往往管理基础薄弱。
2、 拥有好产品以为拥有了供应链
片面的强调好产品自身的实力。即便拥有了好的产品,并不意味着拥有了强有力的供应链。采购人的产品选型固然重要,选到合适的产品能有效增加项目的竞争力,但如果供应商的好产品自身的产能、流通、交付力不足,那么依然无法形成强有力的供应链。
3、 供应链上下游是零和博弈
供应链管理的初衷是降本增效,通过实现内外部的高效协同,减少中间无法创造价值的环节,实现全价值链的高效共赢,但实际情况变成了采购环节的“低价者得”,没有站在供应链的全局审视,盲目的低价造成了供应商的怨声载道,后端合作出现纰漏。
除此之外,诸如把信息化误认为是供应链的数字化、中小企业不需要供应链等的言论挺多。供应链作为一个新概念,最先源于美国,近些年才在国内火爆起来,出现这样的片面认知,主要是因为企业的管理还是较为粗放,大家尚且处于盲人摸象阶段,无法站在全局视角的谈供应链。
近年来的相关政府报告、政策文件中都有提及产业链与供应链。尤其是贸易摩擦让大家更深刻意识到供应链的重要性,单纯的采购已经满足了不了企业参与全球竞争的市场化需求。
2017年10月5日国务院办公厅发布《关于积极推进供应链创新与应用的指导意见》,给供应链下了一个定义:供应链是以客户需求为导向,以提高质量和效率为目标,以整合资源为手段,实现产品设计、采购、生产、销售、服务等全过程高效协同的组织形态。这个定义阐明了供应链的导向、目标、手段及本质,一经发布,就受到业界广泛的认可,算是对供应链的定义进行了正本清源。
二、供应链特点对比分析
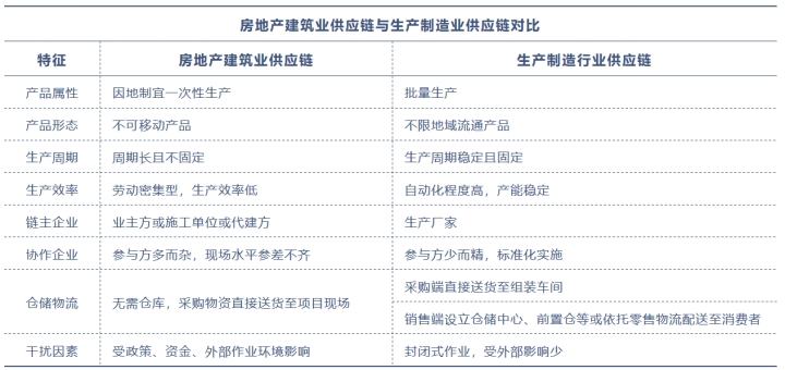
行业不同,供应链的特征有着天然区别。下列将两大典型领域的供应链进行对比,分别是房地产建筑业供应链与生产制造行业供应链,如表1-1-1所示。
表1-1-1:不同行业供应链特点对比
根据上表的对比,单纯从供应链的规划建设视角来看,应该具备产、销、服一体化的后勤保障职能,但建筑空间属于不动产,无法实现空间移动,因此在房地产建筑空间落成后的销售、服务维度并不存在所谓的成品库存、物流配送、服务的概念,在后端交付上供应链管理是缺失的。因此,我们所谈及的房地产、建筑业的供应商属于生产供应链。
其中有一个关键问题,关于房地产建筑业供应链中的链主企业是谁?向来有着争论,原则上应该是以业主需求驱动的物资和服务的供应链,链主企业应该由施工企业担任,但由于房地产建筑业资金密集型的行业特性,往往业主方(开发企业)也会扮演一部分链主的角色。
当前,国家倡导EPC模式,即交钥匙工程,谁主导谁是链主企业。行业里关于谁来主导EPC工程也是争论不休,一方观点认为由设计单位主导,另一方观点认为由工程总承包主导。在实际的房地产开发中,施工单位主要在土建环节扮演链主角色,无法做到全权的统筹,链主实际由开发企业主导;在一些国家级的大型工程,只有具备工程总承包商相应资质的企业方可承接EPC项目,而受制于资金压力,往往能够扮演链主角色的企业少之又少。
另外,近年来代建在工程行业颇为流行,它们主要是由传统的地产开发企业转型而来,帮助业主方代管操盘项目。根据代建又可分为政府代建、商业代建、资本代建。代建主要帮助缺乏项目经验的业主方管理操盘,实现降本增效或者资产增值,因此代建公司也会参与整合与管理供应链,成为重要的参与方之一。
不管谁来主导作为链主企业,工程行业的供应链相对于制造业,在链条上没有那么长,但在资源管理、协同配合的复杂度上要难于制造业供应链,这也为什么在房地产建筑业里谈论的采购比供应链更多的原因所在。
房地产与建筑业分属于两个不同的板块,都在国民经济生产总值中占据很高的地位,既相互关联又有一些差异。建筑企业与房地产企业在搭建自身供应链体系时,也呈现着不同的特点。
1、建筑企业的供应链特点
按图纸施工,项目按照业主单位需求定制施工,在供应链的柔性上实际要求是更高一些;
按节点付款,施工单位每一个阶段建造的节点供应链需求相对是可预知的;
按管理模式,除了自身整合供应链资源之外,还需要做好业主方或代建管理方的输入供应链管理与协同,保障项目进度按计划实施。
2、房地产企业的供应链特点
在拿地那一刻开始,政策要求必须2年内动工,否则会被回收土地。由于开发周期长,房地产受政策、外部环境影响大,销售具有不确定性与不可预测性。一旦开始售卖,便在合同协议中做出了交付承诺。项目生产建造计划与销售运营实际是脱节,无论后续销售的如何,开工便没有了回头箭。另外,生产计划受制于企业的现金流,如果无法按时给供应商企业结算进度款也会带来交付的进度延误,那么生产计划便形同虚设。
因此,房地产企业的供应链不确定性高,要求也更高,需要做到产销匹配,既要匹配目标人群又能给予超期望值回报还能有效配合项目现场的施工需求,最后还得保证项目增值有利润。
三、格局越大,机会越大
心有多大,舞台便有多大,转型是一场思维认知的升级。企业间的竞争已是供应链的竞争,背后除了锻造企业的核心竞争力,还可以实现企业商业模式的重构。我曾在世界500强企业的供应链平台公司任职,参与企业进行供应链能力的对外输出,实现供应链社会化的运营。近年来,做了诸多的研究与实践操盘,并开始为一些企业提供咨询赋能。
当前,供应链运营中心多是由原来的采购部门作为基础升级而来。那么,作为企业里的采购管理人,如何去操盘企业的供应链转型呢?在我看来,格局越大,舞台越大,机会也越大。以建筑业供应链转型为例,划分为三个阶段,如图1-2-1所示。
图1-2-1:供应链转型升级进阶的三个阶段
1、1.0阶段,站在业务视角升级供应链
建筑空间因其地理环境、气候条件、风俗习惯等,开发建设需要因地制宜,原则上属于定制品,过去的供应链管理是零散的,交由项目一线进行管理统筹。根据我们走访调研,实际上对于供应商资源的管理存在严重漏洞,普遍采用原始的报表管理,供应商资源名单散落在项目经理、商务经理手中,对于供应链的要求没有统一的标准,供应商的履约交付存在不确定性,这就导致项目做出来参差不齐,完全寄希望于一线。同时,跑冒滴漏很常见,项目的风险可想而知。
看到问题所在的管理者,开始了供应链1.0的升级,这是站在业务视角的审视。于是,企业的转型升级会有三个动作:
一是成立集团集中采购部,单独成立集团集中采购部对供应链进行集中的管理,收回一线的采购权限,保障供应链的稳定性。
二是根据项目需求、采购金额、标准化程度、采购业务能力等进行品类梳理,实现统一的采购标准。
三是对供应链资源进行集中管理。
通过供应链1.0升级,实现了企业的采购降本以及保供的稳定性。在后续第五章节会重点分享如何利用集采打造竞争力供应链。
2、2.0阶段,站在全局视角升级供应链
降本增效是供应链管理的永恒主题,除了在采购环节的节省成本,在运营服务上提升效率,还能通过税务筹划的方式,实现企业的降本增效,而这一块的优化提升却是合法合规看得见的利润。具体的税务筹划如图1-2-2所示。
图1-2-2:供应链转型升级2.0阶段
实现供应链转型升级2.0是在1.0基础上实施的,不再局限于业务层面的降本增效,而是站在公司整体视角来审视,通过财税角度的筹划来获得利润。具体的做法有三个方面:
一是由过去的集中采购部升级为材料公司或物流公司;
二是实现资金的统一管理,由材料公司或物流公司统一与供应商进行结算,保障了资金的高效利用;
三是通过贸易模式,调高产品价差,销售给项目公司,做大项目公司的成本,从而降低企业的整体税务负担,实现最终整体利润增值。
3、3.0阶段,站在商业视角升级供应链
供应链的管理不再满足于企业自身的价值创造,而是开始社会化运营,将企业内部的供应链体系开放出来,面向行业中小企业输出企业的核心能力。进入3.0阶段,原有的材料公司或物流公司已经不再是单纯为了进行税务筹划而存在,完全独立运营,从组织架构体系都会全面升级,在第8章内容中会重点讲组织体系的搭建。
3.0阶段是供应链转型升级的模式再造,从过去为业务赋能、整体税务筹划升级到从商业模式角度开辟企业的第二增长曲线。每一次的升级,意味着能力与要求也不一样,这就需要我们要有大格局、大胸怀,方能在供应链转型升级中上走出独具特色的道路。
开辟第二增长曲线的利润增收,主要有三个做法,具体如下:
一是提供供应链平台服务,将企业的能力数字化、平台化、在线化。
二是开启社会化服务,不再只满足于集团内部,同时也面向社会开放。
三是帮助供应商扩大业绩,赚取佣金或服务费。过去与供应商之间是买卖关系升级为合作伙伴,现在已经成为互为合作伙伴关系,达到供应链的共赢局面。
第3节 站在经营视角下来审视供应链
供应链的转型升级不再从单一的采购部门入手,而是能够站在经营视角审视。常说三流合一,其中最难的是资金流管控,因为资金问题而导致生产计划暂停,供应链停摆不利于企业的经营。供应链要为企业的增长赋能,作为供应链的管理者,就要具备从经营视角去审视,如何高效利用资金,优化链条中低效的、不合理的成本投入。
一、基于经营视角的供应链管理
供应链从端到端,在采购环节与销售环节都涉及到资金的流出流进。缺钱是常态,在第六章我们会重点讲供应链金融,这就要求供应链管理者具备一定的经营思维,基于业务维度兼顾财务资金需求,合理的资金排布实现高效利用至关重要。
任何企业的资金来源有两部分,一个是融资输血,一个是营销回款造血。企业的现金流安全是第一关注点,因此在制定供应链管理策略时,需要从经营层面考虑,严格按照财务管理的“三收三支”政策进行款项支付,基于企业的现金流现状制定供应链管理的赋能策略,如图1-3-1所示。
图1-3-1:基于经营视角的供应链赋能策略
"三收三支"是一个财务管理的概念,具体含义如下:
以收定支:每年的收入和支出计划要平衡,即根据预期的收入来确定当年的支出预算。这意味着企业在制定年度财务计划时,需要考虑预计将收到多少钱,并据此决定如何合理分配这些资金。
收大于支:在经济不景气或者市场不确定性较高的情况下,企业应优先保证收入的稳定性和增长,避免不必要的开支,以保证资金流的正向流动。这样做有助于保障企业的资金安全。
先收后支:这个原则通常适用于那些已经成熟运作的区域公司,而对于新设立的区域公司可能不太适用。它强调在实际发生支出之前,应该先将收入纳入账户,以此作为支出的依据。
1、融资输血
大额采购单独定策略
供应链可分为两部分,一是物资链,二是服务链。其中,占比金额较高的品类,供应链的策略应有所不同。尤其是前期供应商引入时,应尽量多储备和发展能够接受金融产品的供应商。在实践案例中,我们看到诸多核心企业在招标文件中会明确商票和保理支付金额占比或者约定一定比例的抵押物作为合作的谈判筹码。
以供应链融资换订单
作为链主企业,面对资金紧张局面常见做法,针对已合作供应商进行约谈,在合约层面要分阶段逐步推进提高商票和保理支付金额占总支付金额的比例。对于尚未合作的供应商,开启“以融资换订单”的模式。合作是双向选择,初期保证供应商有订单及适当合理利润,融资额度根据不同品类合理确定。
付款优先级一事一议
资金的投入使用要专款专用,有限的资金先保可快速回款的事项,再保其他待交付事项。在生产环节中,尤其是服务链条上的工人工资(法律法规对于农民工工资强制支付)需要单独解决。对于合作伙伴确实资金困难申请付款,需要严格遵守一事一议原则进行请款并说明请款。
2、营销造血
生产履约保障促预售
在面对资金紧张的局面之下,要跟进好供应商的履约,保障生产的有效推进。一旦项目停工,带给企业的现金流压力更会巨大。唯有保证项目早日达到销售的节点,才有可能尽快促进项目现金流回正。
品质赋能提升产品力
在降本增效的驱使之下,往往在产品选型时极其容易犯错,即盲目低价忽视品质与交付服务。因此,要做好优质供应商的引入、产品选型时样板的甄选、供应商企业考察时细节的把控以及材料进场时的抽检。
调动供应商联动营销
面对销售压力,完全可以联动供应链条上的合作伙伴一起参与。在实践中,企业会优先对内开放购买名额,提供合作伙伴特定优惠折扣,既让供应商受益又实现现金流的回流。同时,通过供应商一起联动营销,在各行各业均有广泛应用,比如华为作为智驾系统的解决方案服务商,为汽车生产企业站台宣传并且开放线下展厅帮助售卖汽车。
供应链管理者拥有了财务思维,便能在财务指标中洞悉业务的风险,通过审视全局提前布局与调配,及时整合资源与优化供应链策略,实现供应链的良性运转。
二、经营思维下实现供应链调优
过去的采购职能,仅仅只是站在部门级思考问题;转型为供应链管理就需要站在产业链视角与企业经营视角看待问题与解决问题,具有经营思维意识便能有效牵引我们进行供应链的调优。调优的目的,一是具有预见性的前置赋能,二是做到动态管理,提升竞争力。
1、可预见性的前置赋能
如果供应链管理者具备一定经营思维,那么在看到一个项目或者赋能一个项目时,从前期便会对项目进行分类,采取针对性的供应链策略与手段。
依托供应链升级驱动业务增长的经典案例——小米公司推出799元的红米手机,瞬间火爆科技圈与普通大众,价格劲爆而且质量可靠,让小米在下沉市场的占有率进一步提升。
为什么小米公司可以做到智能手机如此低价,其他手机厂商望而却步?来源于小米公司打造了一条区别于原有小米手机体系的全新供应链,即国产手机供应链。小米供应链团队全国考察、筛选具备技术研发生产实力的供应商,通过红米手机的爆款热销,实现了国产手机配套产业链的快速成长与崛起,带动了国产手机配件的产业链发展。
同样如此,每一个产品都有其明确的定位。我们把项目类型从经营视角分为利润型项目、现金流型项目、均衡型项目。要保证每一个项目的成功,供应链的策略就必须针对性构建并形成差异化。
表1-3-1:从财务经营视角划分三种项目类型
利润型项目:顾名思义就是追求利润指标,这一类项目前期资金需求峰值大、现金流回正周期长。在成本投入上,把消费者体验放在首位,注重项目品质感营造,敏感性成本会重点投入,因此在资金规划上就需要做好充裕的目标成本规划以及规划余量,确保发生不确定性突发状况时,拥有更多腾挪空间。基于这一类项目的打造,在供应链的策略上,就要舍得选择优质可靠的单位交付;在物资供应链上就要考虑品牌商合作,提升项目档次;在资金链上需要应用供应链金融产品,确保整个链条的稳定。
现金流型项目:这是典型的快开快建项目,关注现金流回正指标。这一类项目前期资金需求峰值小,现金流回正时间短。在成本投入上,采用标准化的产品,快速做到适配,这一般也是企业的成熟产品体系,供应链合作伙伴较为成熟,会针对动态成本变动率进行严控。基于这一类项目的交付,在供应链的策略上,强调物资供应链的稳定性,尽量选用集采范围的产品及应用交付。
均衡型项目:兼顾利润与现金流,做到现金流与利润的动态平衡。这一类项目在成本投入上,会提前限额设计进行限定,然后基于产品库进行适配,在消费者体验层面会有选择性的进行成本投入。在供应链的策略上,结合自身项目的优劣势匹配合适的供应商,尽量在集采范围内选择。
2、动态管理,提升供应链竞争力
我们在一些公开报道中,时常会听到一些关键词“供应链柔性”、“供应链弹性”等,这就要求供应链随时能适应市场变化而做出调整。市场的变化好坏,其实在企业的经营数据变化中得到呈现,这就需要供应链管理者对于财务数据敏感。
在这里,重点强调两个维度的数据:一是现金流的收支情况,关乎供应链的节奏;二是供应链的合作状况,动态调整供应链的结构。
动态调节奏,让钱用在刀刃上。当销售端出现乏力时,在生产端就要放慢节奏;当销售端火爆热销时,在生产端就要加快节奏。自身资金的松紧度决定了供应链资源投入的松紧度,尤其资金量较大的项目,长时间占用资金而无法创造现金流往往会拖累企业,造成较大的经营风险,因此节奏的快慢与现金流量快慢细细相关。
【案例】
Z企是一家全国性发展的开发企业,在全国10多个省市都有项目,主要分布在珠三角、长三角以及中西部。Z企依托企业内部的经营财务数据,随时动态调整供应链的节奏。
该企业每个月都会召开集团的经营例会,公布各个项目的经营状况、开发节奏以及下月的资金计划等。供应链部门的业务计划随时跟随各项目的开发计划做动态调整。市场冷热不均,通过企业的财务报表数据的反馈,中西部的部分项目回款乏力,而企业的现金流有限,因此供应链部门提出优先保障珠三角、长三角项目的供应,建议放慢中西部项目的开发节奏,减少资金的占用,确保快速的资金回流,保障企业的现金流稳定。
动态调结构,让供应链时刻准备着。市场风向牵引着企业的战略转型与变革,供应链支撑企业的战略落地,随时都要准备着新的项目与任务。在十四五规划中,明确提出大力发展建筑节能、绿色建筑,这对于所有企业都是一个市场新机会。政策牵引之下,企业要积极调整供应链的结构,以顺应新时代的发展要求,诸如绿色供应链、装配式供应链、新能源光伏供应链等。
【案例】
S企是一家传统的房建施工单位,近年来市场竞争越来越激烈,企业发展遇到了较大的瓶颈。关于企业如何转,往何处转?在建筑领域深耕了20多年,离开建筑本业似乎难以找到新的突破口。
在国家大力倡导装配式建筑时,该企业抓住装配式的发展机遇,开始打造了一条特色的装配式供应链。当各地将装配化率作为考核指标时,S企提前布局抓住机会,顺应市场变化提前调整供应链的结构,让企业找到了新的发展突破口。
本节重点强调供应链转型需要具备经营思维,实际上是需要企业在进行供应链转型时具备全局思维、整体思维,方向对了,转型才不会迷路。
三、从经营视角拆解供应链价格
供应链的各个环节对于价格尤其敏感,双方最终能否达成合作,离不开价格的谈判。常听人来这么一句“搞定采购商很简单,只要供应商企业能给账期能垫资,价格都是小问题。”价格真的就能随意报吗?果真是小问题吗?
从供应链的维度来拆解整个价格体系时,发现在经营视角之下还是可以找到最优解的。我们以大宗工程材料的价格体系为例,看看背后隐藏着怎样的学问与门道,如何识别出有竞争力报价的供应商。
1、正确认识 “7+4”工程价格体系
在供应链的实际咨询案例中,我们发现很多企业从端到端的业务流(信息流)往往很清晰,但资金流中的价格体系往往不够清晰,导致流通的成本过高。
根据供应链从端到端,我把每个流通环节都有不同的价格分类与税费分类,我将工程报价体系拆分为7种价格与4种费用,简称为“7+4”工程价格体系。其中,价格类型分为:成本价(出厂价)、市场价(信息价)、销售价(现金价)、采购现金价、账期价、采购合同价、财务结算价;费用类型分为:运费、税费、金融贴息费、逾期费。如下表1-3-2所示。
表1-3-2:“7+4”工程价格体系
2、价格中隐藏的密码
梳理完上述价格体系,我们发现有生产制造厂家、经销代理商、物流公司、金融机构、采购商等角色,每多一个环节,都会存在不同的价格。
采购商在根据“7+4”价格体系,让供应商按照价格体系模板进行报价,这样便能快速的识别各品牌生产商之间报价,轻松对比找到价格差距。采购商在落实价格谈判策略时,就能掌握谈判的主动权。
首先是供应商的“销售价”谈判。
通过多家供应商的销售价对比,便能看出哪些供应商报出的价格具有竞争力。供应商的销售价能否谈下来,需要反向的去分析成本价与市场价。
根据调研,标杆企业普遍会采取拆机方式,将各个零部件进行成本精算,折算出最终的成本。当然,前提条件是建立在对于产业链较为熟悉。能力稍强的采购商,通过产品设计优化工艺,反向指导供应商在生产过程中降低制造成本,从而压低最终的销售价格。
其次是基于账期价的上浮比例对比成本。
大宗批量采购基本上都会有账期。供应商给予的垫资成本高低,也能看出其合作的意向程度以及接纳账期的意向度。
我们发现具有经营思维的供应链管理者,会去计算综合成本支出,即账期成本与公司的融资成本进行对比。如果低于企业的融资成本,可以果断使用账期价。如果高于企业的融资成本,那么就要跟供应商洽谈进一步的让利空间。对于融资成本与账期成本相等时,我们建议优先使用账期价,毕竟面对银行等金融机构,融资到期是必须要兑付的,可谈展期的空间相对较小,而且还会占用企业的授信额度与信用,有些金融产品一旦延期会被记录在案,因此在使用时需要谨慎。
财务专家闫静在知乎上有一个很形象的例子说明融资成本与账期成本之间的测算方式。原本购买一种原材料,付现金是1000元/吨,现在变成30天付款,如果供应商没有给你涨价,那当然用30天付款;如果供应商把价格涨了2%,30天的垫资成本是2%,年化利率则是2%*12 =24%,那么这个账期成本相当于高利贷了。用24%的账期成本与公司的融资成本进行对比,如果融资成本更高,达到30%,那么果断采用账期付款。如果融资成本只有10%,就应该采用融资,给供应商付现金结算。
另外,价格涨幅和账期变化,用来推算出年化资金成本。比如账期延长2个月,价格涨幅为3%,相当于月利率1.5%,年利率是1.5%*12=18%。下一步就是比较自己融资的成本和账期的年化利率,孰高孰低。
再次是从财务结算价优化采购节奏。
企业的预算是基于合约规划而定的,结算与预算强关联。原则上财务结算额与实际订单的采购合同额应该保持一致,但如果因为预算不足,就会造成付款不及时,甚至支付逾期。
当前,国家对于商票的管控越来越严格,逾期的企业会在上海票据交易所公示,尤其一些上市企业甚至还会带来评级降低,导致融资成本变高。
另外,结算价还与材料的调差约定有关。有些材料具有一定周期性的波动,如果掌握了这种周期变化,便能未雨绸缪,提前下单锁定采购价格。
因此,采购下单时的节奏把控就至关重要。现金流(预算)不足时,应该减缓下单量,避免资金过多被占用;当原材料价格呈现上涨趋势时,应该提前下单锁定较低的采购价格,降低采购成本。
最后是优化费用空间。
一般来说,运费与税费的优化空间有限。如果运费偏差较大,反向优化供应链,可以建立本地化的供应商资源。另一个就是金融贴息费。不同的金融产品、不同的票据主体,供应商的接收程度不一样,采购商承担的贴息费也不一样。
因此,可将内部的票据进行归类,设定不同的贴息比例。同时,基于供应商的接纳程度,匹配不同的金融产品给对应的供应商。
当供应链管理者把价格进行结构化拆解之后,企业很容易的通过对比、谈判、采购策划获得最优价格,优化供应链中不合理的成本。当然,对于供应商来说,同样可以基于上述价格体系表,反向优化自身的报价,确保与目标意向客户的合作一击即中;反向评估采购商的合作条件是否苛刻,提前预判可能存在的风险。

黄太阳