(一)变革前:考核方案推行无监控

:人力资源部的人肯定会想:我把绩效考核方案定出来了,你达不成那是你的事,怎么是我的事呢?人力资源部绝对不会帮你去做什么订单准交率的提升方案,去做什么品质改善方案,做这些他也不内行啊。他只能说我就是给你制定方案,制定考核目标的。至于你在工作当中遇到什么困难,怎么解决,那正是我要考核的目的,考核就是为了让你自己动脑筋、想办法。
:但是他不知道有些问题单独一个部门去改善的话,确实就像教授之前讲的,它没有那么多的资源,也做不到。
:很简单。比如采购的物料不回来,经常停工待料,经常换线,异常工时非常高,导致生产部门没法满负荷生产,生产效率低下。因此对生产部门进行考核,认为生产部门效率低下是生产部门的责任,生产部门肯定不同意。
(二)变革后:约束及控制过程,帮助被考核人员解决问题,达成目标

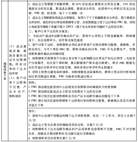
:针对这些问题,项目组导入控制卡以约束及控制过程,帮助被考核人员解决问题,达成目标。比如实施销售下单作业控制卡,如表1-12所示。
表1-12 销售下单作业动作控制卡


:为什么要实施这个动作控制卡呢?因为当我们展开提升订单准交率攻关时,我们发现销售部门对PMC部有很大影响。销售部一天下很多次单,致使PMC这边没法排计划。计划没法排,承诺的交期就不断地调整。计划不停地调整,员工就没有办法达成。所以我们首先对销售下单进行约束,我们要求业务部门、销售部门不能每天有单就下给PMC部,销售部门必须先整理一下订单,告诉PMC部哪些单先交哪些单后交,之后再把排好序的订单表给到PMC,PMC这边就好排产了。同时我们要求不能随意插单,不能随意调整生产计划。这样,通过对销售下单进行控制,我们就能帮助PMC去达成订单准交率了。
:也就是说,你要提高你的销量、产量或者订单准交率,你就得首先理顺整个生产过程。第一个环节就是不要让你的客户给你造成太多混乱,包括业务部门不要给生产部门造成太多的混乱。如果频繁插单、频繁改单,生产过程就肯定不顺利不稳定,生产过程不稳定,毫无疑问订单准交率就低。可能产量还可以,但交给客户的货肯定就少。如果你拿实际的销量来考核员工的话,那就没有办法考核,而且这样做会直接影响员工的生产效率。因为生产过程一打乱,员工的生产效率肯定降低,实际产量也会降下来。所以要推行绩效考核,首先要理顺生产过程。但很多人力资源部经理不会想这些的。
:他也没法做到。就拿销售插单来说,欧博老师进驻BJH公司的时候,PMC也都跟老师反馈过,说销售要插单他们也没办法。为什么呢?因为在企业往往销售团队跟老板的关系是最好的,因为他直接帮老板赚钱。销售团队讲的话老板都会信,PMC要反馈问题,老板就会觉得你PMC部门就是帮我解决问题的,如果你解决不了那就说明你不行,目标达不成那是你的问题。但实际上这个问题不通过老板去解决,PMC是没法制约销售部的,所以我们一定要帮他们解决这个问题。
我们实施生产计划作业的控制卡、物料作业动作控制卡等都是为了帮助被考核人员达成目标。实施工序交接动作控制卡是为了控制产品的快速流动,它主要针对清尾。交接过程中我们要及时点清尾数,比如一个订单这个工序要做100个,昨晚交给下工序时是否是100个,如果不够100个,上工序就要马上补,这样就能加快整个出货速度,并最终提高产能。这一点,以前BJH公司的人做得不是很到位,总是到了最后出货的时候才发现还有少两三个的。
:也就是绩效考核还要抓工序的交接,还要抓产品的清尾。因为尾数不解决,货就给不了客户,最后也没有办法算你的业绩。所以人力资源部做考核的人,他们是不会想这些的,他们的思想是不会往这个方面延伸的。所以为什么很多企业一搞考核管理人员就反对,原因就在这里。但是人力资源经理可能会觉得考核是必需的,但他仅仅把它当作一个管控动作,他不知道其实搞绩效考核牵扯到非常多的细节化的现场改善,甚至需要对生产过程进行梳理,要做大量的基础工作。实际上,单独由人力资源经理来做绩效考核是做不好的。
:再看我们做的其他动作:实施组装产前备料作业控制卡,是为了提前发现异常;实施外观不良横向控制奖罚标准,主要是为了控制生产过程中的不良品;实施异常的处理作业控制卡,是为了使异常得到快速处理。
以异常的处理作业控制卡为例,老师调研的时候发现,每天上班后10多分钟了,拉线员工还在寻找夹治具,所以才制定了组装产前备料动作控制卡。其实我们调研的时候就发现,拉线员工起码在上班半个小时之后才能进入产品生产,这半个小时就这样浪费掉了。他们一天大概工作是10个小时左右,这么算下来就有十分之一的产能浪费掉了,但是员工也总是抱怨找不到夹治具。他解决不了,那我们就必须去帮他解决。
:在生产之前我们要把物料、设备都准备好,然后缺什么就补什么,坏了的就要修好,这样工人做起来才会产量提高,效率提高,这样考核才有意义。
:他也才服你,也愿意让你去考核他。

曾伟