样板市场打造流程

①产品组合选择

市级市场:全品项导入,实行价格全方位覆盖,以中高档价位为主导,重点打造主力产品,通过中高端产品形象拉动中低档产品销售,带动全渠道动销。

县级市场:以中档产品为切入点,资源聚焦、精准定位,通过主导产品的实际动销推动中高档价位产品实际销售。

②渠道“1+5+N”模式建设

图1-4 渠道“1+5+N”模式

说明:

​ “1”即区域品牌一级经销商,所在市场分系列进行产品招商。

​ “5”即区域单品二级经销商,在一级经销商的基础上大力发展分销商,实现区域内无缝隙覆盖,确保产品在市场的铺货率和占有率。

​ “N”即区域单品团购经销商,针对重点区域、重点渠道进行全方位覆盖。

③终端建设

如表1-3 终端建设

渠道名称

整体铺市率

核心网点建设

形象网点建设

常规网点

烟酒店

95%以上

10%

20%

65%以上

酒店

60%以上

5%

10%

45%以上

商超

100%

根据市场情况待定

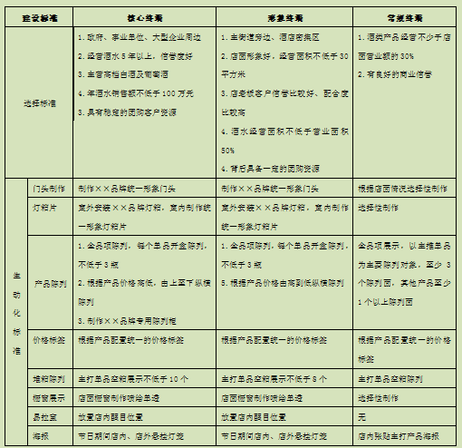
表1-4 烟酒店终端生动化建设标准

表1-5 商超终端生动化建设标准

表1-6 酒店终端生动化建设标准

④运作模式

(1)导入直分销模式,企业(大商)人员协助区域经销商操作市场,以核心网点的直销带动分销,终端协销管控渠道,提高对核心渠道、核心终端的掌控力。

(2)通过协销队伍的区域划分有序地引导分销商进入区域,逐步实现区域闭合,不断提高增值服务,牵引渠道。

(3)厂家和总经销共同对分销客户和重点客户(批发部)进行引导,发挥各自在分销过程中的职能,实现对客户的全面掌控。

(4)价格模式:严格控制批发环节的利润空间的幅度,实现刚性价格顺价销售。

(5)采用全控价模式,由企业和商家共同掌握市场投入资源,确保市场价格体系稳定。

⑤推广策略

(1)根据市场的整体推进进度,通过“线上+线下+终端+活动宣传”的推广形式进行立体式传播、整体传播策略及媒体的选择,根据市场的特性进行有效组合。地级市以塑造品牌概念,强化品牌形象,结合××品牌全国扩张的战略进行品牌升级,线上推形象,线下拉主导,多形式、多渠道交替传播,提升品牌拉力;县级市场以“线下+终端”为主要传播载体,拉动实际动销线上具体推广策略及推广标准。

(2)媒体选择:省级卫视、高速广告、户外大牌、户外LED显示屏、报纸、党刊、公交车体、公交站台。

(3)每年组织两次以上影响力较大的活动公关(如体育赛事、党政实事等)。

(4)打造三个以上重点乡镇,两条亮点街道。亮点街道终端铺货率95%以上,针对终端制作统一形象门头,制作刀旗。

(5)针对消费者开展阶段性活动促销,针对经销商和分销商召开客户联谊会,客户联谊会每年组织5次以上 。

样板市场的打造是一个长期的过程,需要大量的人力、物力、财力做支撑。其中,最重要的就是团队建设和基础工作建设,只有这么好的营销策略才可以得到良好的执行。