总结分享会的后续跟进:记录人是主角

总结分享会不需要集体纪要,但记录人在总结分享会后有一项特殊工作要做。

“三一会议法”要求,每一次总结分享会后都需要有案例文字留存,而不是简单的会议纪要——记录人在会后要撰写分享案例,为会议成果分享推广助力,为企业的未来发展蓄力。

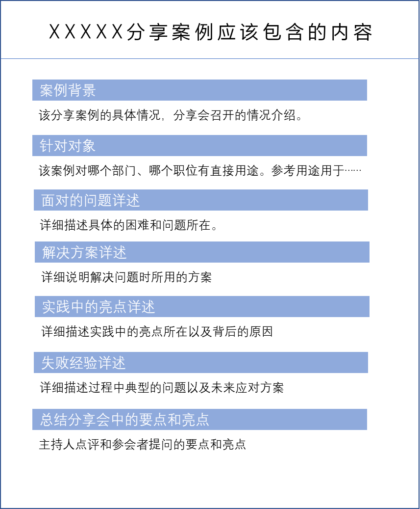
分享案例的要点可以包括很多内容,诸如工作流程的关键点、工作节点的关键点、注意事项、例外处理等等,根据每个项目/事件不同的情况,总结分享会案例可长可短,一般而言,案例包含下图中的内容会更加易读:


图9:案例分享模板