创新焦点要讨论的第二个要点是设计未来业务组合。麦肯锡公司通过对全球40家高速成长企业的跟踪研究,发现这些企业之所以持续保持高速成长,是因为拥有一个非常理想的三业务(H1H2H3)组合模型。我们以谷歌公司(以下简称谷歌)为例说明,如图3-13所示。

图3-13 谷歌业务组合模型
1.核心业务
谷歌第一层业务称为核心业务(H1),即持续为企业贡献主要营业收入、重大现金流的业务。1998年,拉里•佩奇和谢尔盖•布林在美国斯坦福大学的学生宿舍内共同开发了谷歌在线搜索引擎,取得了市场的巨大成功。20多年过去了,搜索引擎所构建的在线广告业务源源不断地给谷歌贡献营业收入和利润,是谷歌最大的现金奶牛。
2.成长业务
谷歌第二层业务称为成长业务(H2),指未来一段时间后(通常3~10年内)将迎来行业的高速发展期,很快可以像第一层业务那样为企业贡献营业收入和利润。
成长业务已经经历了产品概念和经营模式的探索,基本上确立了盈利模式,一旦外部条件具备,就会高速成长和扩张,最典型的案例是安卓操作系统。2003年10月,安迪•鲁宾创建Android公司,由于无法实现盈利只得寻找买家将公司卖掉。2005年8月,谷歌以5 000万美元的价格收购了成立仅22个月的Android(安卓)团队,鲁宾也成为谷歌工程部副总裁,继续负责安卓项目。谷歌并不要求智能硬件厂商付费使用安卓系统。但是,智能手机等使用了安卓系统,自然地就允许谷歌的广告进入硬件设备,这就是谷歌通过安卓赢利的商业模式。收购安卓可以说是谷歌收购历史上最划算、回报率最高的一桩交易,虽然谷歌并没有透露来自于安卓生态链的营业收入数据,仅根据2021年5月份谷歌的市场数据,每月全球有超过30亿台活跃客户的智能终端使用了安卓系统,单月就能为谷歌创造数十亿美元的广告收入。毫无疑问,安卓系统让谷歌成为世界上最大、最具影响力的公司之一。
2005年美国华裔工程师陈士骏联合另外两名PayPal公司前雇员创办了YouTube视频网站。2006年11月,谷歌以16.5亿美元收购了YouTube,并作为自己的子公司。被收购后的YouTube在谷歌平台上大放异彩,风靡全球。据美国花旗银行分析师认为,仅以2012年整年计算,谷歌可能就从YouTube获得24亿美元的净收入。
进入2000年以后,从广告业务赚取巨额利润的谷歌,开启了收购之路。他们围绕广告平台搭建了搜索引擎产品、广告产品、硬件产品、操作系统、地图产品、通信产品、网络安全产品等,这类发展业务共同支撑谷歌成为全球最赚钱的公司。
3.新兴业务
谷歌第三层业务称为新兴业务(H3)是指仍然处于探索阶段的未来业务。这块业务的兴起,需要革命性新技术、首创新产品、商业模式重大创新等,市场上最主要的优秀企业都在积极尝试和探索,一旦路径摸索成功,就预示着划时代的新商业帝国的产生,新帝王不仅能获得颠覆性发展,也会彻底改变现有的市场格局。
从2005年以后,围绕人工智能,谷歌或投资、或收购了一大批初创型企业,并形成了面向人工智能领域的较完整的核心技术平台、新产品生态圈和专利保护体系。比如谷歌打造的谷歌眼镜、谷歌无人驾驶、谷歌智慧医疗、谷歌智能家居、谷歌智能云平台等一系列生态圈产品,近20年来并没有为谷歌创造大量财富,但可以想像,人工智能时代就在不远的将来,而谷歌或是引领者,也或将成为获益者。
谷歌是公认的全球最具创新能力的企业之一,也是众多创新型企业学习和模仿的对象。通过对谷歌创新模式的研究,我们可以看到谷歌形成了面向市场的三个成长地平线。之所以称为地平线,是因为这三类业务始终处于一个战略主轴(在线广告),围绕一个核心能力(庞大的数据来源,以及强大的数据分析和应用能力)来服务于市场和客户。只要谷歌自己保持清醒不出昏招,谷歌的市场优势或将是长期的。
对三类业务的创新模式和创新焦点进行了简要总结,见表3-13。

这张表不仅仅是对企业三种业务类型创新的总结,也符合单个产品和服务的全生命周期轨迹描述:先通过技术突破完成产品从0到1的创新,再通过商业模式创新确定盈利模式,最终依靠大批量的制造能力使企业获得高市场占有率和行业地位。
先研发技术和产品、再确定营销和商业模式,最后形成大批量制造能力,这就是商业社会创新能力的不断轮回。
当企业多产品经营时,一旦能够清晰地描绘出自己的未来业务组合时,会发现这当中的创新焦点已经呼之欲出:
(1)核心业务(H1)。它是企业的现金牛类业务,要进一步延续企业的核心竞争力就要确保在这个市场中企业占据更多的市场份额。通过运营层面的精细化管理,使企业的产品和服务具备物美价廉的竞争优势,高质量和低价格就是核心业务的创新焦点。
(2)成长业务(H2)。它是企业获得市场增长和机会扩张的主要来源。对于成长业务而言,新产品形态已经明确,只要找到好的商业模式,解决了产品和服务的赢利模式,新产品就可以在市场上迅速打开销路,企业在核心业务之外又成功地开拓出高速成长的新业务。对于成长业务,商业模式创新是最重要的创新焦点。除之此外,对于大型企业而言,收购新的产品种类,建立新的商业圈是更高层次上的商业模式创新。
(3)新兴业务(H3)。它是企业获得未来长期增长的最重要来源。对于新兴业务而言,产品和使用场景都不明确,创新焦点包括全新技术的研究和突破、首研的产品和服务、新场景带来的新市场突破等,以上创新均属于颠覆式创新。
简要总结一下,BLM认为,理想的创新焦点是企业有不同的创新能力以服务于未来业务组合:第一类核心业务通过运营创新,使企业获得更多的现金收入和利润来源;第二类成长业务通过商业模式创新,不断为企业拓展更大的市场成长空间;第三业务通过开拓全新的核心竞争力,使企业在未来长期获得高速成长的机会。
任何一家企业,只要面向市场成功地构建了未来业务组合,就具备了三种业务组合的联合式创新,不仅能吃着碗里的,还能守着锅里以及种着田里的,这样了不起的业务组合必定能使企业保持业务长期领先的优势。
【案例:特变电工的业务组合模式】
1988年初,即将进入破产清算流程的新疆昌吉市变电器厂,在时任老书记的四处奔走下,政府终于同意不让变压器厂破产,但提出采取全疆首家租赁承包的方法民选厂长, 53名职工当中的51人将票投给了年仅26岁的技术员张新。在张新厂长的领导下,这家小厂不仅活了下来而且发展迅猛。1993年工厂经改制成为特变电工新疆新能源股份有限公司(以下简称特变电工),并于1997年上市,股票代码600089。
2022年,特变电工营业收入超过1 020亿元,在全国工商联发布的《2023年中国民营企业500强榜单》中位居第93位,同时,特变电工也是民营企业500强纳税额前20位的企业。
特变电工从濒临倒闭的街道小厂到全球领先的电力能源集团公司,是因为张新董事长带领的管理团队,一直保持着强大的创新能力,积极探索并成功构建了未来业务组合,完成了变压器大王、煤电硅产业、新能源产业的三个成长地平线,使公司在长达30多年的时间里成功穿越产业周期,愈加强大和健康。
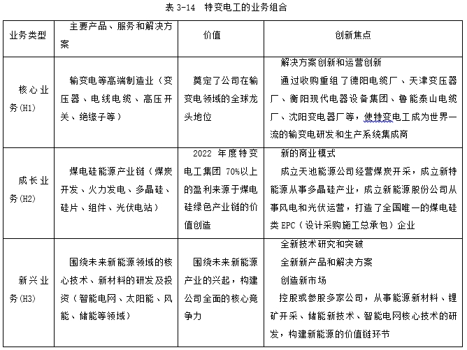
特变电工的业务组合,见表3-14。

很多人在感叹谷歌强大的业务组合模式时,类似特变电工这类优秀的中国企业,不是坐看风起云涌,而是通过自力更生和艰苦奋斗,在运营创新、商业模式创新、全新技术和产品创新等诸多方面,均取得傲人业绩。

牛俊伟